Deal Registration Workflows & Partner Comp
Ar
When building out an effective channel plan the challenge comes in finding the unique balance of adequate realized margin, less the opportunity and channel "franchising" costs to acquire.
Bottom Line: Know your Layered Comp Exposure & Align Revenue (Type Recognition/Timing).
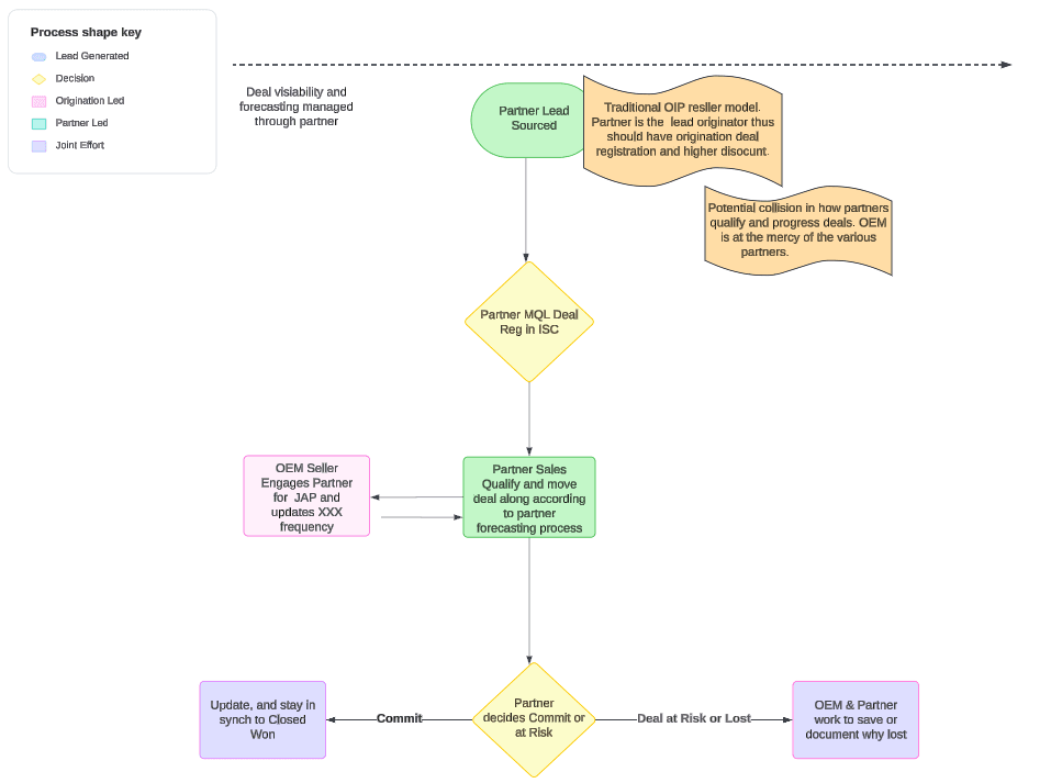
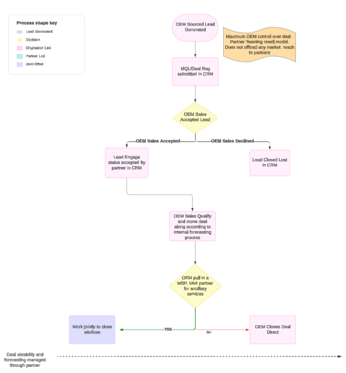
The partner margin type starts with a simple but critical question in who sourced the deal. Whether it’s the OEM, a partner, or a distributor, the booking source determines how revenue is credited — and in turn, how compensation is structured.
In a partner-sourced model, the partner owns the origin and typically receives larger margin and control over the deal. In an origination sourced motion, the OEM retains the bulk of revenue credit, with partners playing a fulfillment role.

Teaming models, where the OEM and partner co-sell, require more nuance — attribution must be split clearly to avoid double comp or missed incentives.

Equally important is revenue recognition timing. For traditional resale models, revenue may be recognized at the point of booking or delivery. In SaaS or consumption-based models, it unfolds over time — which directly affects when and how comp is paid to internal teams and partners alike.
Aligning your revenue reconition policies to each workflow (origination, partner-led, and teaming) ensures that incentive structures match reality and drive the behaviors you want.
Other Factors to Consider:
- Align sales comp (OEM + partner) to either TCV, ARR, GP
- Partner origination vs partner influence — which gets paid and how much?
- % of deal value retained by partner after OEM discounts and/or distributor margin stack.
- Distributor cut Either set, fixed or variable % margin — affects both partner margin and OEM margin.
- Referral or Sourced Fees If a partner refers a deal but doesn’t close it, what % of deal value do they get?
- Back-End Rebates Post-deal incentives that affect net margin, must be accounted for in rev comp model.
- Spiff Impact Short-term incentives—track cost and tie to actual closed revenue.
Lucid Chart workflows can be found here: https://lucid.app/lucidchart/ea63689c-a845-44a8-826e-f0b89f45dc37/edit?viewport_loc=-1558%2C-998%2C3310%2C1572%2CK05yejjk9E5u&invitationId=inv_e73f4b51-e062-4902-b09c-cce06c3acb85
~ Best, Arielle
